节 电泳原理
第二节 常用电泳方法
第三节 常用电泳仪的基本结构及技术指标
第四节 常用电泳仪简介
第五节 毛细管电泳
第六节 电泳仪的维护保养及故障排除
电泳(electrophoresis)是指带电荷的溶质或粒子在电场中向着与其本身所带电荷相反的电极移动的现象。
利用电泳现象将多组分物质分离、分析的技术叫做电泳技术(electrophoresis technique)。
可以实现电泳分离技术的仪器称之为电泳仪(electrophoresister)。
常用的电泳分析方法主要有:
- 醋酸纤维素薄膜电泳 
- 凝胶电泳 
- 等电聚焦电泳 
- 双向电泳 
- 毛细管电泳 
目前,电泳技术已广泛用于蛋白质、多肽、氨基酸、核苷酸、无机离子等成份的分离和鉴定,甚至还用于细胞与病毒的研究。


一、电泳的基本原理
物质分子在正常情况下一般不带电,即所带正负电荷量相等,故不显示带电性。但是在一定的物理作用或化学反应条件下,某些物质分子会成为带电的离子(或粒子),不同的物质,由于其带电性质、颗粒形状和大小不同,因而在一定的电场中它们的移动方向和移动速度也不同,因此可使它们分离。
若将带净电荷Q的粒子放入电场,则该粒子所受到的电荷引力为:
F引=E Q (16-1)
在溶液中,运动粒子与溶液之间存在阻力F阻
F阻=6πrηV (16-2)
当F引=F阻时
EQ= 6πrηV
V = EQ/6πrη (16-3)
由上式可以看出,粒子的移动速度(泳动速度V)与电场强度(E)和粒子所带电荷量(Q)成正比,而与粒子的半径(r)及溶液的粘度(η)成反比。
二、影响电泳的外界因素
(一)电场强度
(二)溶液的pH值
(三)溶液的离子强度
(四)电渗作用
(五)粒子的迁移率
(六)吸附作用
一、纸电泳
指用滤纸作为支持载体的电泳方法。是早使用的区带电泳。
将滤纸条水平地架设在两个装有缓冲溶液的容器之间,样品点于滤纸中央。当滤纸条被缓冲液润湿后,再盖上绝缘密封罩,即可由电泳电源输入直流电压(100V~1000V)进行电泳。
二、醋酸纤维素薄膜电泳
电泳时经过膜的预处理、加样、电泳、染色、脱色与透明即可得到满意的分离效果。此电泳的特点是分离速度快、电泳时间短、样品用量少。因此特别适合于病理情况下微量异常蛋白的检测。
三、凝胶电泳
由区带电泳中派生出的一种用凝胶物质作支持物进行电泳的方式。
凝胶电泳中的琼脂糖凝胶电泳和聚丙烯酰胺凝胶电泳是普通电泳中应用多的两种形式。
目前,这种办法被广泛用来分析蛋白质和核酸。
四、等电聚焦电泳
1.等电聚焦电泳过程
一种利用有pH值梯度的介质,分离等电点不同的蛋白质的电泳技术。
在一个稳定连续的线性pH梯度的溶液(两性载体电解质)中进行分离,每一种被分离的两性物质都移向与它的等电点相一致的pH位置,在那里不再移动(称为聚焦)。
净电荷与PH的关系曲线
2.等电聚焦电泳的特点
①使用两性载体电解质,在电极之间形成稳定、连续、线性的pH梯度;
②由于“聚焦效应”,即使很小的样品也能获得清晰、鲜明的区带界面;
③电泳速度快;④分辨率高;
⑤加入样品的位置可任意选择;
⑥可用于测定蛋白质类物质的等电点;
⑦适用于中、大分子量(如蛋白质、肽类、同工酶等)生物组分的分离分析。
五、等速电泳
采用两种不同浓度的电解质,一种为前导电解质,充满整个毛细管柱;另一种为尾随电解质,置于一端的电泳槽中。前导电解质的迁移率高于任何样品组分,尾随电解质则低于任何样品组分,被分离的组分按其不同的迁移率夹在中间,在强电场的作用下,各被分离组分在前导电解质与尾随电解质之间的空隙中移动,实现分离。
六、双向凝胶电泳(二维电泳)
向采用等电聚焦 根据复杂的蛋白质成分中各个蛋白质的PI的不同,将蛋白质进行分离。
第二向采用了十二烷基硫酸钠一聚丙烯酰胺凝胶电泳 (SDS-PAGE)就是按蛋白质分子量的大小使其在垂直方向进行分离。其结果不再是条带状,而是呈现为斑点状。
七、免疫电泳
免疫电泳是琼脂平板电泳和双相免疫扩散两种方法的结合。将抗原样品在琼脂平板上先进行电泳,使其中的各种成分因电泳迁移率的不同而彼此分开;然后加入抗体做双相免疫扩散,把已分离的各抗原成分与抗体在琼脂中扩散而相遇,在二者比例适当的地方,形成肉眼可见的沉淀弧。
一、常用电泳设备的基本结构
(一)电源
(二)电泳槽
(三)附加装置
垂直板电泳槽和电源
电泳槽中间是夹在一起的两块玻璃板,在玻璃平板中间制备电泳凝胶。垂直板式电泳常用于聚丙烯酰胺凝胶电泳中蛋白质的分离。
水平电泳槽、电泳仪
凝胶铺在水平的玻璃或塑料板上,将凝胶直接浸入缓冲液中。
常用于琼脂糖电泳分离核酸。
二、电泳仪的主要技术指标
1.输出电压
2.输出电流
3.输出功率
4.电压稳定度
5.电流稳定度
6.功率稳定度
7.连续工作时间
8.显示方式
9.定时方式
一、稳压稳流电泳仪
稳压稳流电泳仪是稳压稳流电泳仪是目前国内中、低压电泳实验中应用广泛的电泳仪之一。其输出电压的调节范围为0V~600V、输出电流为0 mA~100mA。这种电泳仪工作稳定性好、调节范围宽,并设有完善的短路保护电路和过流保护电路。
二、全自动醋纤膜电泳仪
全自动醋纤膜电泳仪为全自动电泳仪,有可见光单系统,使用醋酸纤维薄膜电泳片,优点为自动化程度高。只需将样品、试剂、电泳片放好,人员可离机完成实验并得到结果。
三、全自动荧光/可见光双系统电泳仪
全自动荧光/可见光双系统电泳仪只需将样品、试剂和琼脂糖凝胶电泳胶片放好后,其优点是荧光系统全自动,只需要20min即可完成电泳分析,速度非常快。操作人员可离机完成实验并得到结果。
四、全自动琼脂糖电泳仪
全自动琼脂糖电泳仪,有可见光单系统,使用琼脂糖凝胶电泳胶片。灵敏度高,可适用于低浓度蛋白检验,如尿蛋白、脑脊液蛋白、同工酶的分离。但其自动化程度较差。
由于这类电泳仪所能做的项目较多,且灵敏度较高,仍为许多实验室所接受。
五、全自动电泳分析系统
全自动电泳分析系统,将上述仪器的优点集于一身,仪器自动点样、电泳、呈色(或染色、脱色)、烘干,自动化程度非常高。可用各种电泳片,包括琼脂片、醋酸片、聚丙烯酰胺等,采用可见光及荧光呈色双系统,是一种较理想的电泳仪。
全自动电泳仪
一、毛细管电泳的基本工作原理
溶液中的带电粒子以高压电场为驱动力,沿毛细管通道,以不同速度向与其所带电荷相反的电极方向迁移,并依据样品中各组分之间淌度和分配行为上的差异而实现分离。
毛细管电泳仪装置示意图
二、毛细管电泳的特点
1. 高灵敏度
2. 高速度
3. 高分辨率
4. 样品少
5. 自动化程度高
6. 应用范围广
三、毛细管电泳的分离模式
(一)毛细管区带电泳
它是通过在充满电解质溶液的毛细管中,不同质荷比大小的组分,在电场的作用下,依迁移速度的不同而进行分离。
根据组分的迁移时间进行定性,根据电泳峰的峰面积或峰高进行定量分析。
(二)毛细管凝胶电泳
毛细管凝胶电泳(CGE) 常用聚丙烯酰胺在毛细管内交联制成凝胶柱,依据分离支撑物的分离作用不同,CGE又分为非变性CGE和变性CGE,前者以分子筛、电荷/质量比的作用进行分离;后者则以质量、分子筛的作用进行分离。
适用于分离、测定肽类、蛋白质、DNA类物质的分离。
(三)毛细管胶束电动色谱(MECC)
MECC系统中存在两个相:流动的水相和起到固定相作用的胶束相。
在含有胶束的流动相中,溶质在“水相”和“胶束相”(准固定相)之间进行分配,即使是中性溶质,因其本身疏水性不同,在二者之间的分配也会有差异,疏水性强的溶质在“胶束相”中停留时间长,迁移速度就慢。反之,亲水性强的溶质迁移速度就快,终中性溶质将依其疏水性不同而得以分离。
(四)毛细管等电聚焦电泳
不同等电点的分子分别聚集在不同的位置上,不作迁移而彼此分离,这就是等电聚焦分离过程。毛细管的等电聚焦是在毛细管内实现的等电聚焦过程,具有极高的分辨率,通常可以分离等电点差异小于 0.01pH单位的两种蛋白质,例如肽类、蛋白质的分离。
(五)毛细管等速电泳
毛细管内首先导入具有比被分离各组分高电泳淌度的前导电解质,然后进样,随后再导入比各分离组份低电泳淌度的尾随电解质,在强电场的作用下,各被分离组分在前导电解质与尾随电解质之间的空隙中发生分离。
(六)毛细管电色谱
它包含了电泳和色谱两种机制,是在毛细管中填充 或在毛细管壁上键合(或涂壁)固
定相,从而构成毛细管色谱柱,依靠电渗流推动流动相,携带样品迁移,根据样品分子的质荷比、分子尺寸及分配系数的差别而分离。
(七)毛细管电泳芯片
毛细管电泳芯片是在常规毛细管电泳的原理和技术基础上,利用微加工技术在平方厘米级大小的芯片上加工出各种微细结构,如通道和其它功能单元,通过不同的通道、反应器、检测单元等的设计和布局,实现样品的进样、反应、分离和检测,是一种多功能化的快速、高效和低耗的微型实验装置。
四、毛细管电泳仪的基本结构
毛细管电泳仪的结构并不复杂,主要有高压毛细管柱、检测器,以及两个供毛细管两端插入而又可和电源相连的缓冲液槽。
(一)毛细管柱
(二)检测器
(三)毛细管电泳法的进样技术
一、电泳仪的维护保养
(一)每日维护
(二)每周维护
(三)每月维护
(四)按需进行的维护
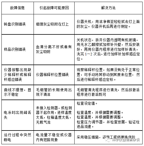
二、电泳仪的故障排除
电泳仪是精密仪器,在操作过程中要严格遵守操作规程,但不可避免会出现各种各样的故障,当仪器提示有故障时,应立即处理。
上海天承生物 凯元电泳 订购热线:18221746381

 
                
